${articleTitle}
What is Dropshipping and How to Dropship in 2025?
If you once considered starting an online business, less or more, you may have heard about the "Dropshipping" Model.
With a world connected by mature Internet and new techs developing fast, dropshipping is becoming the one of the most accessible methods among young entrepreneurs, especially Gen Xers and Millennials.
Dropshipping does not need a high-level financial capacity. It cuts operational costs as well as saves your time - You can focus on customer acquisitions.
Let’s dive into what dropshipping is, its benefits, challenges, and actionable steps to launch a successful dropshipping business with the latest trends.
Introduction Outline:
Ⅰ. What is Dropshipping?
Ⅱ. New Trends for Dropshipping
- Higher Ticket Products
- Pod Products
- Global Warehousing
- AI integration
Ⅲ. How to Start a Dropshipping Business?
1. Find a Product/Niche to Start
2. Create a Store
3. Set Up Payment Gateways
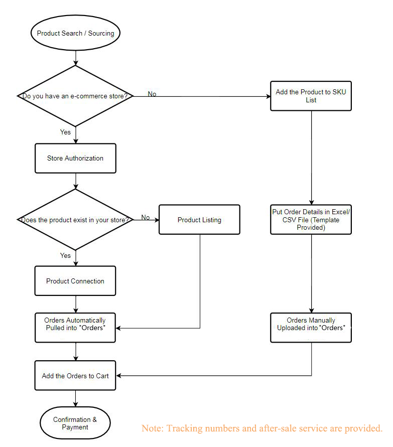
4. Sourcing Products and Suppliers
5. Marketing
6. After-Sale Service
Ⅳ. Conclusion: Embrace the New Dropshipping
Ⅰ. What is Dropshipping?
What makes dropshipping different from other models is when a customer places an order on a website, the product is directly shipped from a third-party supplier or manufacturer to the customer.
The seller doesn't need to produce items or rent a place to store inventory.
What typically happens is a dropshipper will build an eCommerce site and list products which they have access to, and run marketing on social media platforms.
When they receive a purchase, they would turn around to let the supplier ship out the parcels to their customers’ address.
In other words, all requests are satisfied and transported directly from a wholesaler, such as CJdropshipping. This enables you the dropshipper to concentrate on building your brand, advertising, and driving sales.
Source: Dropshipping.com
Ⅱ. New Trends for Dropshipping
Making use of new opportunities showing up in every new period to innovate is important for dropshippers. You need to be both flexible and creative to adjust to changing market conditions and seize new chances under new play rules.
Here are 4 key trends that the dropshipping landscape is set to evolve with in the future:
- Higher Ticket Products:
Products with higher ticket can promise higher profit margins and reduce the need for high sales volumes, this can help to move away from the low-cost race, minimize the risk of an unstable supply chain and open up new opportunities.
- Print-on-Demand Products:
POD products can help your business stand out to be unique, offering sellers a way to create personalized items that cater to niche markets without holding inventory.
What's more, customers are usually more patient to wait for a POD product they ordered, meaning more flexibility for the order processing time.
- Global Warehousing:
This is a trend aims to transform fulfillment processes, enable faster shipping times, and reduce reliance on single regions to help your dropshipping business become more competitive and flexible.
- AI integration:
We are now stepping into a world revolutionizing with AI integration - from predictive analytics for demand forecasting to chatbots for improved customer service.
Big data is what online sellers pay the most attention to while doing all kinds of research, so embracing technologies will be well-positioned to succeed in the years ahead.
Ⅲ. How to Start a Dropshipping Business?
1. Find a Product/Niche to Start
First things first, you need to identify which products you want to sell. This can be a bit overwhelming, but there are a few ways to approach it.
One strategy is to look for products that are currently trending on social media platforms.
Another approach is to look at what your competitors are selling.
This can give you an idea of what's already proven to be successful in your niche. You don't necessarily want to copy your competitors exactly, but you can use their products as inspiration and put your own spin on them.
Once you've narrowed down your product options, it's time to choose a niche.
This is an important step because it helps you establish your brand and target your ideal customer.
Ideally, you want to choose a niche that aligns with your interests and expertise. For example, if you're passionate about fitness, you could focus on selling workout gear or supplements.
2. Create a Store
You need to choose a platform for your store. There are several options out there, but the most popular is like Shopify. It makes everything easy to set up your online store and manage your products and orders.
Next, you'll need to select a domain name and hosting provider. Your domain name is the web address where customers will find your store, so it's important to choose something memorable and easy to spell.
Once you have your domain name, you'll need to sign up for a hosting provider to store your website files and make them accessible to visitors.
After that, it's time to customize your store design and branding. This is an important step because it helps establish your store's identity and makes it stand out from competitors.
You can choose from pre-made templates or hire a designer to create a custom look for your store.
3. Set Up Payment Gateways
Next, you'll need to set up payment and shipping methods. This includes deciding which payment gateways you want to use (such as PayPal or Stripe) and determining how you'll handle shipping and returns.
Make sure to factor in shipping costs when setting your product prices, and consider offering free shipping as an incentive for customers.
4. Sourcing Products and Suppliers
Finding the right supplier is critical for the success of any dropshipping business. A reliable supplier can streamline operations through key services such as:
- Product Sourcing, to help you find trending or niche product resources;
- Automatic Product Listing, to help you easily add items from supplier to your store with just one click;
- Automatic Order Fulfillment with Trackable Shipping, to help you automate the whole process from managing orders to sending parcels to your customers;
- Global Fulfillment Centers, partner with suppliers with global warehousing network.
Make sure your supply chain is stable and adjustable enought to deal with possible situations like: switching to fastest delivery, running out of inventory, failed to pass customs inspections, ect.
- 24 hours online dropshipping agent, good suppliers have knowledgeable sales representatives who really know the industry and their product lines.
And they should assign you an individual sales representative who is responsible for taking care of you and any issues you have timely.
Read more about how to dropship with CJ>>
To find quality suppliers, start by researching well-established platforms, checking reviews, and ensuring the supplier has a strong track record.
Attending trade shows or exploring eCommerce forums can also help identify reliable partners.
When evaluating potential suppliers, make sure to consider factors like product quality, shipping times, and customer service.
It's also important to negotiate prices and terms to make sure you're getting a good deal. Don't be afraid to ask for samples to test the product's quality and make sure it meets your standards.
5. Marketing
Now it's time to start marketing your dropshipping business. Marketing is a critical aspect of any business, as it helps to drive traffic to your store and generate sales. Here are some effective marketing strategies to consider:
First, you'll need to develop a marketing strategy for your store. This includes identifying your target audience, determining your unique selling proposition, and deciding which marketing channels to focus on.
One of the most effective ways to drive traffic to your store is through social media and paid advertising.
Social media platforms like TikTok and Instagram allow you to target specific demographics and interests, while paid advertising can help you reach customers who are actively searching for your products.
Another key marketing strategy is email marketing. By building a list of subscribers, you can send targeted emails to promote your products and build relationships with customers.
Consider offering a discount or freebie in exchange for signing up for your email list to encourage signups.
Remember, marketing is an ongoing process that requires experimentation and adaptation. Don't be afraid to try new strategies and see what works best for your business.
With a solid marketing plan in place, you'll be well on your way to growing your dropshipping business and reaching your goals!
6. After-Sale Service
After-sale service is of great important to not only retain the existed customers but also to bring back lost customers.
After-sale service could be defined as the processes which are followed post the sale of the product. The nature of the services includes maintenance, guidance, repair etc.
Before all that, as a seller, you need to make sure you are 100% clear with the refund policy of your supplier to avoid loss that can't be retrieved.
Following are a few steps for good after-sale service:
- Updating the customers about the after-sale service your website offers;
- Updating the customers about the transit of the goods;
- Following up with the delivery team to ensure timely delivery;
- Following up on new customers or installation;
- Fast after-sale service post complaint...
The following are common types of after-sale services:
- Pre installation services. Whenever a product is bought it comes with a manual for installation.
-User training. With it, user can handle the product on their own.
- Warranty services. They include repairing and replacing selected parts for a selected period of time.
- Online support. The customer service can resolve the problem immediately in most of
the cases.
- Return/Replacement. For a limited period of time, companies provide free replacement of the product in case of any queries.
- Features and benefits. Some companies provide additional features for example replacement of a part for a lifetime, for free counseling for the entire duration of the product.
- Upgrades. Upgrading software for the device for a limited period is one of the types of after-sale services followed by companies.
7. branding
Branding, by definition, is a marketing practice in which a company creates a name, symbol or design that is easily identifiable as belonging to the company, helping to identify a product and distinguish it from other products
and services.
It is absolutely critical to a business because of the overall impact it makes on your company.
Branding can change how people perceive your brand, it can drive new business and increase brand awareness.
- Print on Demand
Print on-demand (POD) allows businesses to order print materials on an as-needed basis in a piecemeal fashion.
It is a process in which you work with a supplier to customize white-label products with your own designs to sell them on a per-order basis under your own brand.
With print-on-demand services, everything after the sale, from printing to shipping, is handled by your supplier.
- Custom Packaging
Custom packaging is boxing that is specifically tailored to your company and the product your company is making and shipping.
It aims to fit the product perfectly and is designed to protect the product better than standard and generic packaging. Plus, it renders your band impressive.
- Trademarks & patents
A trademark is the right to use a specific name, word, phrase, symbol, logo, design, sound or color (or a combination of elements) to identify your products and distinguish them from other products.
A patent is a government grant of a right to the inventor.
The patent gives the inventor (or patent holder if the patent has been assigned) the right to exclude others from making or using the invention for a select time period—usually 20 years.
Read more about how to get trademarks & patents>>
Ⅳ. Conclusion: Embrace the New Dropshipping
Dropshipping has evolved into a dynamic and accessible business model, making it an appealing choice for aspiring entrepreneurs.
As the market evolves, staying informed about trends like higher-ticket products, print-on-demand customization, and AI integration will be key to staying competitive for the furture of dropshipping.
Additionally, investing in robust customer service, effective marketing strategies, and strong branding will help differentiate your business.
Whether you’re a seasoned seller or just starting out, the potential of dropshipping ahead is vast.
Now is the time to take the leap and turn your entrepreneurial vision into reality!
*If you have any uncertainties about this tutorial, please feel free to contact our online support by:
















