${articleTitle}
How Does CJ Work and What is the Overview?
CJdropshipping is a comprehensive website that helps dropshippers undertake their business in every aspect. Product sourcing, warehousing, order fulfilling, and shipping, literally every service of dropshipping can be fulfilled by CJ.
In this tutorial, we will show you how to use these services on our website.
Main parts of CJ's services:
1. Product Sourcing.
2. Store Authorization.
3. Product Listing/Connecting.
4. Automatic Order Import.
5. Order Uploading via Excel/CSV Files & Placing Orders Manually.
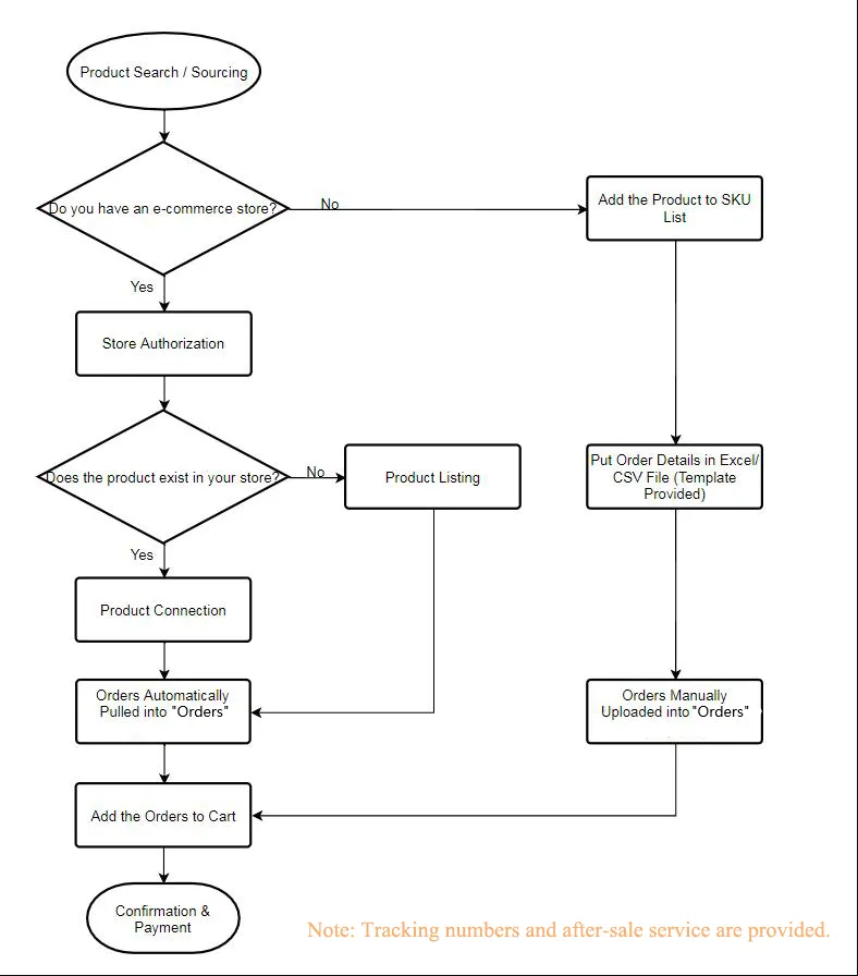
To make all things clearer, we've created a simple flowchart that covers the general steps of working with CJ:
1. Product Sourcing.
After entering CJ, the first step is to find suitable products. Simply, you can search by keywords to find your favored products. If you cannot find the products you want, you are permitted to post sourcing requests.
For new beginners, sourcing on "Individual Product" is more suitable while using "Store Existed Product" requires an authorized store.

After submission, our sourcing team will try to find a suitable supplier for the product you posted. And you could view the status in Service > Sourcing, and the result is expected to come out within 2 days.
Note:
If you are interested in our automatic order fulfillment, you would need to complete "Store Authorization" first and "list the sourced product to your store.
If not, you can simply place orders via Excel/CSV Files or place orders manually.
There are many types of stores available to be integrated with CJ. They are Shopify, eBay, WooCommerce, Shipstation, and Etsy, among other stores. For each type of store, we have introduced detailed steps on the authorization page.

3. Product Listing/Connecting.
In order to distinguish your orders that with CJ's products, there should be a connection between the product in your store and the corresponding product on CJ.
List It Now or Add the product to My Products and list it to store later!
You could click the "List" button on the CJ product pages and fill in the required information to post the products to your store, during which automatic connections will be established.


If you already have the same product in your store, a manual product connection is required and you can click the "Connect" button instead.
Then you'll be directed to the following page. You would need to search for the corresponding products from your store and CJ, then connect them.
4. Automatic Order Import.
After you complete the store authorization and product connection, you would need to go to Orders > Store Orders when you get orders from your customers, by clicking Sync Store Orders, the orders with CJ's product can be synced to CJ.
After payment, we will then fulfill the orders for you.
5. Order Uploading via Excel/CSV File & Placing Orders Manually.
For users without any authorized stores, there're two ways to place orders.
a. Uploading an excel or CSV file. In this case, you need to add the products to My Products first, which also can be done on the product page.
Then choose "Import Excel Orders effectively" on Store Orders page and download the template to fill in your order details.

b. The other way to place orders without authorizing a store is to Create Orders Manually.
Please copy the product SKU or title on CJ first, then go to Imported Orders > Create orders by searching products > Search the product, and fill in required information before the payment.

We will process the orders immediately upon receipt. Tracking numbers and after-sale services are available for every order.
If you have any uncertainties when you are using CJ, please contact our online agent for help or find the answers in Help Center by searching with keywords.
For knowledge about dropshipping and problems with CJdropshipping, you're also welcome to join our Facebook group for help.
Hope you would enjoy our service!




