${articleTitle}
How to Work with CJ Dropshipping?
What exactly CJ can offer and how to work with CJ? In this tutorial, we will take you through the whole process of CJ!
We will start with two questions:
1. What CJ can offer?
2. How can we start working with CJ?
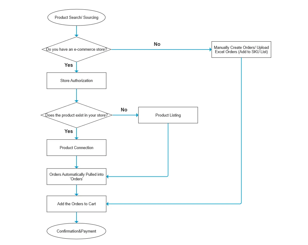
To make all things clearer, we have created a simple flowchart that covers the general steps:
1. What CJ can offer.
CJ Dropshipping is a dropshipping platform in China. You could connect CJ with stores on such platforms as Shopify, WooCommerce, eBay, ShipStation, Etsy, Wix, Shoplazza, Magento, Tiktok, Aliexpress, Shopee, Lazada, AllValue, Nuvemshop, Bigcommerce,WED2C. If your store is not on the aforementioned platforms, you could also integrate with CJ via API. After that, you could use our automatic order processing system. What's more, CJ now can offer wholesale service, pre-stock your inventory, and deposit inventory to curtail processing time.
2. How can we start working with CJ?
a. Create a CJ account and verify your email.
b. Authorize your store on CJ.
c. Find the products you need and list them.

d. Sync your store orders to CJ and make payments.

Or you can place orders manually or via Excel sheets as well as wholesale orders.
e. Get tracking information: Please go to Orders > Store Orders - Processing/Dispatched > Tracking Number. Then you can track your parcel after entering the tracking number on CJ Packet Tracking.
Note: You can also place dropshipping orders in our APP.
a. Sending us the URL and pictures of your desired products, we will try to source and quote you a better price than that offered by your current vendor. You could click here to know more about how to post sourcing requests.
b. List the products to your store if you find the price acceptable. Moreover, without a store, you could also place EXCEL dropshipping orders.
c. Once the payment has been made, your orders will be fulfilled by CJ - the parcel can be dispatched within 1-3 days upon sufficient CJ inventory.




